综合新闻
【学院迎评进行时】艺术设计学院学子在2025年NCDA大赛中斩获佳绩
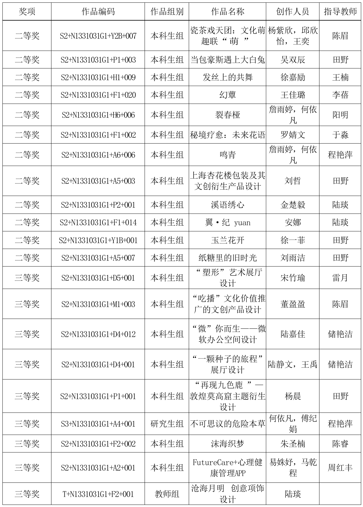
近日,2025年第13届未来设计师·全国高校数字艺术设计大赛(NCDA)省级赛获奖名单揭晓。艺术设计学院师生凭借扎实的专业功底与创新设计能力,在赛事中表现突出,共荣获一等奖13项、二等奖17项、三等奖24项,总计53项大奖,获奖数量与质量均创历史新高,充分展现了学院在设计人才培养与实践教学领域的显著成效。
赛事简介:NCDA大赛引领设计创新
未来设计师·全国高校数字艺术设计大赛(NCDA)是由工业和信息化部人才交流中心主办,入选《全国普通高校学科竞赛排行榜》的国家级赛事,旨在践行“设计为人民服务,培养未来设计师”的理念。大赛涵盖视觉传达设计、环境设计、服装与服饰设计等多个赛道,强调艺术与科技融合,鼓励将传统文化与现代设计创新结合,每年吸引全国1800余所高校参与,是设计领域极具影响力的赛事之一。
本届大赛共有1893所高校参赛,共征集29万余件作品,设立29个省级赛区;985、一流大学参赛率达95.2%,设计学学科评估C以上高校100%参赛。参赛作品经过校级赛-资格赛-省级初赛-省级决赛产生了各省赛区的一二三等奖,其中一二等奖将晋级全国总决赛。
获奖成果:多专业协同发力,彰显学科优势
本次获奖作品覆盖视觉传达设计、环境设计、服装与服饰设计三大专业方向,各系部均有亮眼表现:
视觉传达设计系以传统文化创新为核心,《节气青花韵——“二十四节气”字体设计》《上海杏花楼包装及其文创衍生产品设计》《吉偶——福禄寿喜数字化视觉品牌设计》等作品将非遗元素与现代视觉语言结合,斩获一等奖8项、二等奖9项、三等奖10项;
服装与服饰设计系聚焦时尚与功能融合,《兰曦》《敦煌星宇——飞天逸梦》《熵序东方》等作品以独特饰品工艺与东方美学设计脱颖而出,获一等奖4项、二等奖5项、三等奖8项;
环境设计系注重空间叙事与人文关怀,《牺尊沪韵》《“智富”支付宝办公空间设计》《“塑形”艺术展厅设计》等作品将历史文脉与商用空间需求结合,获一等奖1项、二等奖2项、三等奖6项。
此外,学院陆琰、于淼、陈睿、阳明、李莉、程艳萍、陈眉、田野、李蓓、王楠、陈艺、储艳洁、周红丰等13位教师获“优秀指导教师奖”,储艳洁、瞿宙获“优秀组织教师奖”,学院获评“优秀组织单位”,体现了“以赛促教、以赛育人”的教学成效。



未来展望:以赛促学,培养高素质设计人才
此次获奖是学院长期践行“商艺融通、海派文创”办学特色的成果体现。学院将以此次赛事为契机,进一步深化产学研协同育人机制,推动课程改革与竞赛资源整合,鼓励师生聚焦国家战略与产业需求,持续产出兼具文化内涵与市场价值的设计成果,为上海“设计之都”建设与全国设计产业发展贡献青春力量。
撰稿:瞿宙
审核:储艳洁
责编:张曼麟